文书送达公告
​​​​​​​沈阳市和平区润鳗餐饮店
信息来源:厅仲裁信访处 【打印文章】

沈阳市和平区润鳗餐饮店

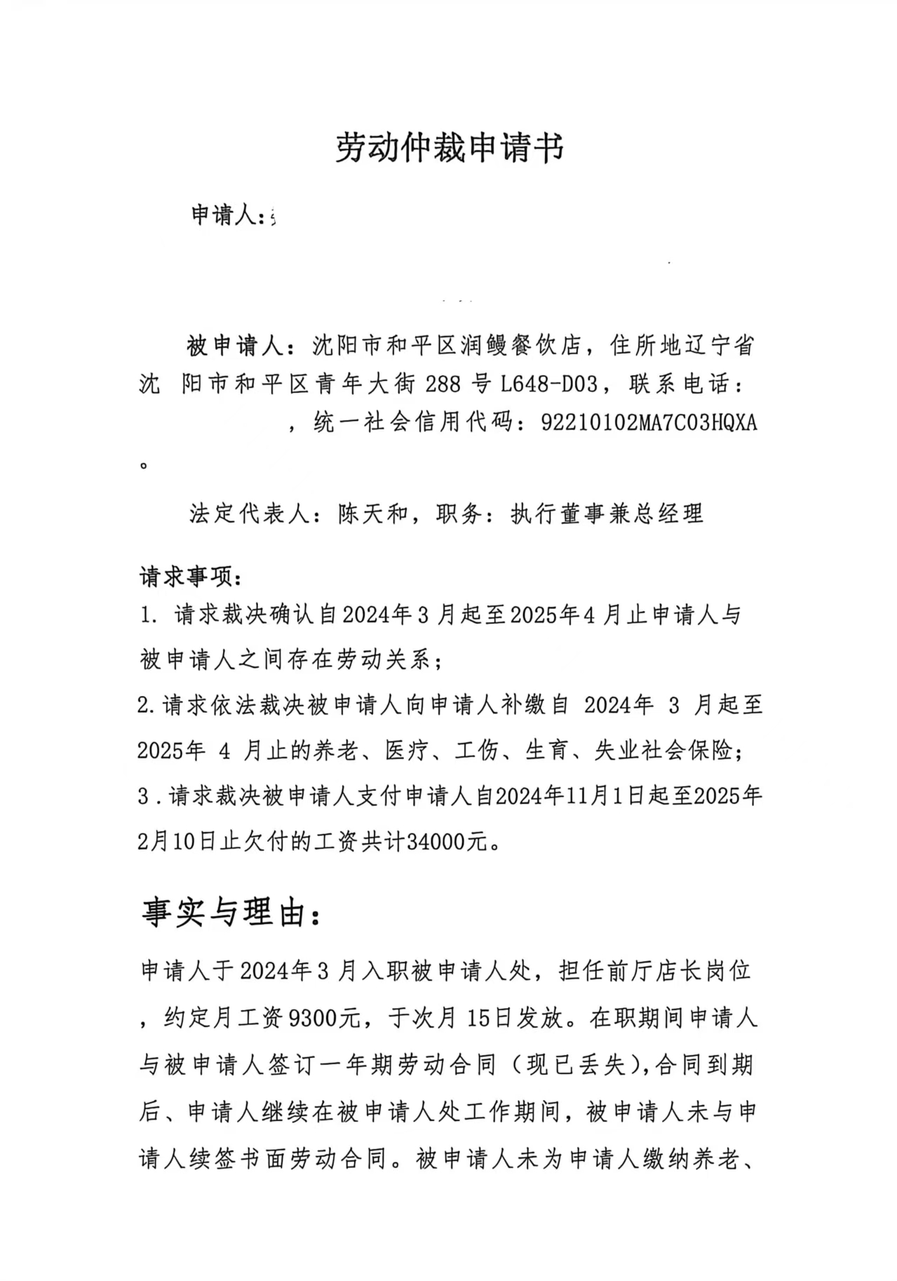
  本委已受理魏亚男沈阳市和平区润鳗餐饮店拖欠工资等一案(沈和劳人仲字〔2025〕382号),因用其他方式无法向你送达,现依法向你公告送达应诉、举证、组庭人员(独任仲裁员:毛超。书记员:张茜)及开庭通知书、申请书。上述法律文书自本公告发布之日起经30日即视为送达。提交答辩状和证据的期限为公告送达期满后15日内。

       本委定于2026351330分在沈阳市和平区长白西路51号时代广场A座9楼,和平区劳动人事争议仲裁院908仲裁庭开庭审理。届时不到庭,本委将依法缺席裁决。

  特此公告!

  沈阳市和平区劳动人事争议仲裁委员会

  2026122

出庭通知书.jpg

公告文书.jpg

申请书背面.jpg

申请书正面.jpg

主办单位:辽宁省人力资源和社会保障厅